
系統概述
專為三相負載設計的大功率應急電源,具備優異的帶載能力和抗沖擊性能,能夠適應電網波動、諧波干擾等復雜電力環境,輸出穩定純凈的正弦波。該電源驅動強勁,支持重載設備直接啟動,可為大型動力系統、商業綜合體、工業廠房等關鍵場所提供持續可靠的電力保障。
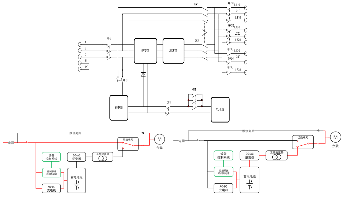
工作原理

在電網運行正常時,工業負載由電網電源經切換單元直接供電,同時充電機為應急電源蓄電池組充電,此時逆變器處于備用狀態。
一旦控制系統檢測到電網異常(如主電源斷電、電壓波動或頻率異常),切換單元將迅速切換到備用模式,逆變器隨即啟動,由蓄電池組放電,確保持續為負載供電。
技術參數

